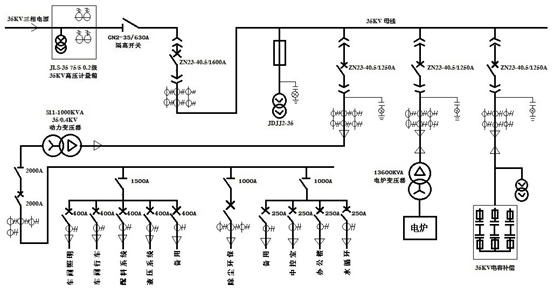
1.炉子主体主要参数: ▲1.1 炉子容量:400 kVA。 ▲1.2一次额定电压35kV。 ▲1.3 炉壳直径:4000 mm。 ▲1.4 炉壳高度:2500 mm。 ▲1.5 炉膛直径:2400 mm。 ▲1.6 炉膛深度:1200 mm。 ▲1.7 极心圆直径:1100 mm。 ▲1.8 电极直径:300 mm。 ▲1.9 烟罩高度:1600 mm。 2.建设要求 2.1 赤泥炉远程自动、手动两种模式控制。 2.2 远程视频监控。 2.3 其他设备远程及机旁手动操作。 2.4在采购人指定地点建设配料烘干系统、安装除尘器、出铁系统和筑炉、筑包打结之后,项目能正常生产。 2.5设备配置清单表中所列的供货明细为必备条件,但不是充分条件,竞标人应自动补齐不足部分条件。 2.6钢结构件全部喷耐温250℃防锈漆三遍。 3.施工条件 3.1供电:采购人提供施工电源至计量总开关供施工现场使用,并提供 380V/220V 工业电源。 3.2供水:采购人提供施工水源至计量 总开关供施工现场使用,并提供水源至冶炼车间建设。 4、赤泥炉设备部分 4.1结构形式及组成: 釆用半封闭式固定式矿热炉,包括炉体、烟罩、电极液压升降系统、供电系统、短网系统、冷却系统、测温系统、控制系统和监视系统。 ▲4.2炉体: 炉体为园柱状固定形式:炉壳用&=14的Q235板圈制,外部加以辅筋(&=18);炉底板δ=22的Q235钢板焊制。用平行分布的30#工字钢支撑炉体,工字钢之间的中心距320mm。炉体对地及操作平台绝缘。 ▲4.3烟罩: 4.3.1采用半封闭高烟罩双层异径构造,分为下烟罩和上烟罩。下烟罩直径与炉壳尺寸相匹配,高度(净高)为800mm,由骨架、侧板和烟罩盖板组成。 4.3.2骨架为水冷式,用φ133x12mm无缝钢管制造(内侧或底面焊耐火材料铆固钉),材质为Q235。骨架由立柱、大水圈、小水圈和连接大、小水圈的水平直管构成。 4.3.3大水圈直径与炉壳直径对应,小水圈直径与电极外轮廓圆对应。大、小水圈在同一水平面上。 4.3.4侧板和盖板用厚度为6mm的A3钢板焊制(内侧或底面焊耐火材料铆固钉);在3个大面的侧板上各开一个合叶式炉门。盖板水平分布在大、小水圈之间,小水圈内圆不设盖板。 4.3.5上烟罩由圆周板、顶板和法兰构成。圆周板直径与3根石墨电极所形成的外轮廓圆相匹配,高度为800mm;在电极对应部位的圆周板用宽度与电极一致的304不锈钢制造、厚度5mm,其余部位用A3板制造、外表面焊加强筋,厚度6mm;顶板用304不锈钢板焊制,厚度为5mm,上表面焊加强筋。 4.3.6上、下烟罩用法兰连接,烟罩与操作平台绝缘。 ▲4.4电极升降及更换系统: 4.4.1采用全液压系统来保证电极的升降平稳,电极采用液压缸来抱紧及松夹,当加接电极时利用吊车吊起电极,人工旋转(拧紧)电极,加接后吊车不动,导电横臂抱闸松、导电横臂上移、达到所需增加的长度后抱闸抱紧,吊车松开,加接完成。 4.4.2每个电极单独控制、升降控制平稳、噪声小并保证垂直度。 ▲4.5液压系统: 4.5.1系统由液压站、控制阀组、管路组成,为电极升降及压放电极提供动力,要求升降平稳、手动操作; 4.5.2贮能稳压失电时可用能锁紧电极;液压元件利用国产高质量达到或超过国标的产品。 4.5.3液压油采用水-乙二醇,成交人按标准加满液压油。 ▲4.6冷却系统: 4.6.1冷却系统是保证电炉各系统部件安全运行的有效保证,它对电炉所需冷却部件进循环冷却; 4.6.2其主要组成:a.外部供水部份,b.内供水冷却循环部份;外供水由二台5.5kw/0.5Mpa水泵(一台备用)组成,内供水由车间内,根据各部件要求设置管阀、管线、软管、回水管、集水管(或槽),在现场依据实际位置,以美观实用为原则来布置。 4.7导电短网系统: 4.7.1该系统是将变压器的电能送入炉内的主要载体,是电炉关键。 4.7.2电流密度确保:a.有水冷部份电流密度≤2.5A/(mm)2,b.无水冷处软接处≤2.0A/(mm)2;所有导电体与支撑、吊挂、夹持处必须可靠绝缘,并做好防磁处理。 4.8测温系统: 4.8.1测温系统包括热电偶、补偿导线、变送器和温度仪表(显示器显示)。 4.8.2分别在三根电极对应炉底各安装一支热电偶,在炉身周围安装8支。 4.9操作控制窒: 4.9.1采用操作及普通监控设备;各参数的数据显示、历史记录、故障保警以及打印功能以人工操作为主。 4.9.2配作以下各种功能。 a.工艺流程全貌:显示电炉控制主画面和各种电炉数据; b.电炉变压器各种技术参数; c.各工作介面即时全貌; d.历史数据保存、调取、打印。 4.10供变电系统 4.10.1外线至供配电房间的专线,供电线图部份由具有相应资质的公司进行设计、安装,费用由成交人负责。 4.10.2电炉供电控制部份如下图。 
▲4.11炉用变压器 4.11.1设计方案依据:400kVA 赤泥处理炉变压器参考以下技术参数而确定。 4.11.2执行与参照标准: GB1094.1-1996 《电力变压器 第 1 部分 总则》 GB1094.2-1996 《电力变压器 第 2 部分 温升》 GB1094.3 -2003 《电力变压器 第三部分 绝缘水平、绝缘试验和外绝缘空气间隙》 GB1094.5 - 2003 《电力变压器 第五部分 承受短路的能力》 GB/T6451 -1999 《三相油浸式电力变压器技术参数及要求》 GB311.1 《高压输变电设备的绝缘配合》 GB/T16927.1-2 《高电压试验技术》 GB10237-88 《电力变压器 绝缘水平和绝缘试验 外绝缘的空气间隙》 GB/T4109 -88 《高压套管技术条件》 GB/T5582-93 《高压电力设备外绝缘污秽等级》 GB/T16434 《高压架空线路和发电厂、变电所环境污区分级及外绝缘选择标准》 JB5344.1-1991 《矿热炉变压器总则》 GB/T15164-1994 《油浸式电力变压器负载导则》 DL/T596 《电力设备预防性试验规程》 DL/T572 《电力变压器运行规程》 JB3628 《有载分接开关》 GB50150 《电气装置安装工程 电气设备交接试验标准》 GB/T1497-79 《电器基本标准》 GB14285-91 《继电保护和安全自动装置技术规程》 GB50059 《35~110kV 变电所设计技术规范》 JB3628 《有载分接开关》 GB50150 《电气装置安装工程 电气设备交接试验标准》 JB/T6303-2004 《电石炉变压器技术参数和要求》 JB/T5344.1-2004 《埋弧炉变压器总则》 4.11.3电炉变压器电气参数及要求: 1) 型 号:相当于或优于油浸式 HTDSPZ- 600/35(or600/10)。 2) 额定容量:400kVA 过载范围:长期运行过载(20%)。 3) 一次电压:35kV。 4) 二次电压:恒电流 60V—75V ,恒功率 75V—130V 。 5) 联结组标号:Ii0。 6) 三相联结组标号:Yd0。(Dd11联接时增压定容使用)具备Y/D转换功能。 7) 调压方式:17 级有载电动调压 ,二次电压为额定空载时输出电压。 8) 冷却方式:OFWF(强迫油循环水冷),冷却器与变压器配套供货。 9) 相 数:三相。 10) 额定频率:50Hz。 11) 使用条件:户内。 12) 绝缘水平:LI200AC85/ AC5。 13) 阻抗电压:≤7%(130V 时)。 14) 铁芯材料选.用优质晶粒取向冷轧硅钢片 30Q130。铁心为低能耗全斜接缝,框架式夹持结构,并采用降低噪音结构,可使空载损耗降低,噪音水平降低。 15) 绕组以相当于或优于辽宁东港优质无氧铜导线作为绕组线,以此降低变压器铜损。 16) 高压套为 40kV 防污加强型。 17) 温升:绕组温升≤65℃,油顶层温升≤55℃。 18) 变压器配置各种自带的检测元件、控制箱等。 ▲4.12工业电视监视系统: 4.12.1在车间生产过程中,为提高产品质量和生产效率,确保设备和人身安全,在操作人员必须监视而又不易观察到的生产部位,设置工业电视系统。 4.12.2为实现对电炉生产重要部位的实时图像监控,在电炉处分别设置工业摄像头8 点,视频信号送主控室内液晶电视集中显示。并设计预留图像外传接口。 4.13设备设计、制造、检验及试验要求 4.13.1设备的设计、制造、检验及试验应遵循最新版本的标准和规范以及相关的工程文件。 4.13.2成交人应按本技术协议的要求(包括规定的标准规范和所附工程文件)进行检验和试验。成交人应具有切实可行的质量控制程序和检测手段,以保证所供设备的可靠性、安全性和耐用性。 4.13.3设备制造期间,采购人保留随时派遣代表去成交人制造厂对设备是否符合本技术协议的要求和制造进度进行检查的权利。采购人检验人员是否参加或放弃检验均不能解除成交人对所供设备符合本技术协议应负的全部责任。 5、设备配置清单 5.1炉体(Φ4000X2500)1套 5.1.1炉壳板(Q235-A δ=14、12000X2500)1件 5.1.2炉壳筋板(δ=18、板宽120,横纵间距800)1件 5.1.3炉底板(Q235-A δ=22、➢4300)1件 5.1.4炉底工字钢11件,包括(30a L=4400)1件、(30a L=4350)2件、(30a L=4200)2件(30a L=3950)2件、(30a L=3000)2件、(30a L=2050)2件 5.1.5炉口边板(Q235-A δ=22、1200X450)2件 5.1.6炉口底板(Q235-A δ=22、1200X500)1件 5.2下烟罩1套 5.2.1外围侧板(Q235 δ6mm)9套: (1)面板(1350*800*6)9件 (2)垂直围筋(700*60*6)18件、水平围筋(1350*60*6)18件 5.2.2外围盖板(Q235 δ6mm)9套 (1)面板(外弧长1300、内弧长500,宽1170;δ6)9件 (2)外弧围筋(1250*60*6)9件、直围筋(1100*60*6)18件、内弧围筋(450*60*6)9件 5.2.3骨架(Q235 Φ133×12)1套 (1)支撑管(Φ133×750×12)9件 (2)大水圈(Φ133×12000×12)1件 (3)小水圈(Φ133×4500×12)1件 (4)直管(Φ133×1050×12)9件 5.3上烟罩1套 5.3.1圆周板(304 δ5)1套 (1)不锈钢板(304 300×750×5)3件 (2)钢板(304 1270×750×6)3件 (3)内筋板(304纵横间隔400,筋宽50、长800 δ6)40件 5.3.2顶板(304 δ5 )1套 (1)不锈钢板(Φ1500×5)1件 (2)筋板(750×50×6)6件 5.3.3法兰(Φ1620/Φ1500 δ12)1件 5.4炉顶料斗(Q235 δ6mm、容积0.1m3)3件 5.5料斗底管(Φ250×800×12)3件 5.6导电横臂(组合式)3套 5.6.1水冷电缆(长5000,电流密度≤2.5A/mm)3件 5.6.2铜排(T1,无氧铜,电流密度≤2.0A/mm)3件 (1)长铜排(5000×230×10)2件 (2)短铜排(4200×230×10)1件 5.6.3绝缘云母96组 5.6.4接触元件吊挂件(1Cr18Ni9Ti)3组 5.6.5电极夹头(铸铜T2)3件 5.6.6钢横臂(Q235)3件 (1)长横臂(工字钢28a,长5000)2件 (2)短横臂(工字钢28a,长4200)1件 5.6.7配重(HT150)1t 5.6.8电极夹紧(液压缸)3件 5.6.9螺栓 (1)地脚螺栓(8.8,M20×630)10件 (2)螺栓(8.8,M16×200)20件 (3)螺栓(8.8,M12×150)20件 5.7液压系统1套 5.7.1液压站(P=32Mpa)1套 5.7.2升降油缸(HSGK01-1600/100E,行程1500mm)3台 5.7.3液压油(水-乙二醇)1100kg 5.8供水系统1套 5.8.1清水泵(5.5KW/0.5MPa)2台 5.8.2进水管(Q235Φ168×5 ×50000)1件 5.8.3弯头(90度,Φ168×5)6件 5.8.4阀门(闸阀)6件 5.8.5胶管(压力管,长2000)20件 5.9排水系统1套 5.9.1回水管(Q235Φ320×5×20000)1件 5.9.2集水槽(Q235 δ=5)1套 (1)侧板(1500×500)2件 (2)端板(500×400)2件 (3)底板(1500×400)1件 5.9.3弯头(90度,Φ168×5)6件 5.10自卸提升配斗(Q235 厚度10mm)1套 5.11供电系统一套 5.11.1 400kVA炉用变压器(HTDSPZ600/35kv)1套 5.11.2高压进线柜(JYN1-35)1套 5.11.3高压35KV-PT(JYN1-35)1套 5.11.4低压进线柜D1(GGD-800)1套 5.11.5低压受电柜(GGD-1000)1套 5.11.6炉体控制操作台1套 5.11.7电缆(高压电缆,35KV)100米 5.12控制系统1套 5.12.1 PLC(相当于或优于西门子)1套 5.12.2控制线(纯铜6芯)1000米 5.12.3显示器(40寸高清电视)1台 5.13监视系统1套 5.13.1显示器(40寸高清电视)1台 5.13.2摄像头(高清工业摄像头)8件 5.13.3电缆(2芯)200米 5.14现场安装 5.15钢结构防腐(喷耐温250℃防锈漆3遍)200平米 |